JNJ / SUDAFED
Sudafed wireframes
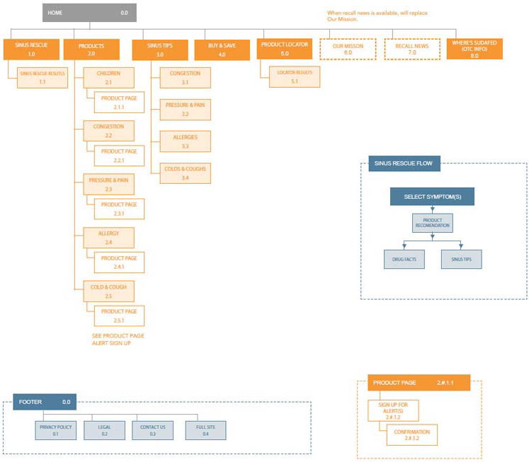
Sudafed sitemap
JNJ / WOUND CARE
Insert copy here, which should vary depending on your region. Accept